尊龙人生就是博!ag旗舰官网,尊龙凯时人生就是博官方网站
手机:13988888888
电话:0898-08980898
邮箱:admin@youweb.com
地址:海南省海口市
地球物理勘探,简称物探,是以地下岩体的物理性质的差异为基础,通过探测地表或地下地球物理场,分析其变化规律,来确定被探测地质体在地下赋存的空间范围(大小、形状、埋深等)和物理性质,达到寻找矿产资源或解决水文、工程、环境问题为目的的一类探测方法。
物理性质:岩体的物理性质主要有密度、磁性、电性、弹性、放射性等。主要物性参数密度、磁场强度、磁化率、电阻率、极化率、介电常数、弹性波速、放射性伽马强度等。
地球物理场:物理场可理解为某种可以感知或被仪器测量的物理量的分布。地球物理场是指由地球、太空、人类活动等因素形成的、分布于地球内部和外部近地表的各种物理场。可分为天然地球物理场和人工激发地球物理场两大类。
天然场;天然存在和形成 的地球物理场主要有地球的重力场、地磁场、电磁场、大地电流场、大地热流场、核物理场(放射性射线场)等
人工场:由人工激振产生弹性波在地下传播的弹性波场、向地下供电在地下产生的局部电场、向地下发射电磁波激发出的电磁等,发球人工激发的地球物理场。人工场源的优点是场源参数书籍、便于控制、分辨率高、探测效果好,但成本较大。
正常场:是指场的强度、方向等量符合全球或区域范围总体趋势、正常水平的场的分布。
异常场:是由探测对象所引起的局部地球物理场,往往叠加于正常场之上,以正常场为背景的场的局部差异和变化。例如富存在地下的磁铁矿体或磁性岩体产生的异常磁场,叠加在正常磁场之中;铬铁矿的密度比围岩的密度大,盐丘岩体的密度比围岩的密度小,分别引起重力场局部增强或减弱的异常现象。
重力勘探是研究地下岩层与其相邻层之间、各类地质体与围岩之间的密度差而引起的重力场的变化(即“重力异常”)来勘探矿产、划分地层、研究地质构造的一种物探方法。重力异常是由密度不均匀引起的重力场的变化,并叠加在地球的正常重力场上。
磁法勘探是研究由地下岩层与其相邻层之间、各类地质体与围岩之间的磁性差异而引起的地磁场强度的变化(即“磁异常”)来勘探矿产、划分地层、研究地质构造的一种物探方法。磁异常是由磁性矿石或岩石在地磁场作用下产生的磁性叠加在正常场上形成的,与地质构造及某些矿产的分布有着密切的关系。
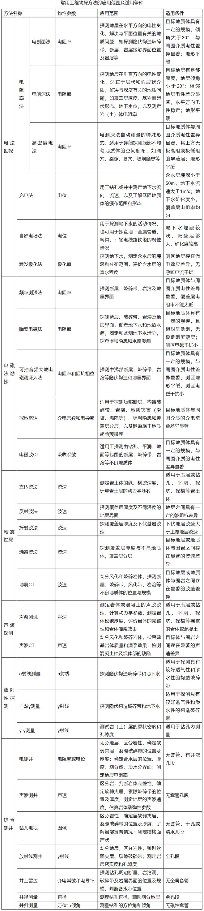
电法勘探是以岩石、矿物等介质的电学性质为基础,研究天然的或人工形成 的电场、电磁场的分布规律,勘探矿产、划分地层、研究地质构造、解决水文工程地质问题的一类物探方法,也是物探方法中分类最多的一大类探测方法。按照电场性质不同,可分为直流电法和交流电法两类
直流电法勘探主要包括电剖面法、电测深法、充电法、激发极化法及自然电场法等。
交流电法勘探,即电磁法勘探,按场源的形式可分为人工场源(或称主动场源)和天然场源两大类。人工场源类电磁法主要有无线电波透射法、甚低频法、瞬变电磁法、可控源间频大地测深法、地质雷达法等。天然场源类电磁法包括天然音频大地电磁法、大地电磁法等。
地震勘探是一种使用人工方法激发地震波,观测其在岩体内的传播情况,以研究、探测岩体地质结构和分布的物探方法。确定分界面的埋藏深度、岩石的组成成分和物理力学性质。
根据所利用弹性波的类型不同,地震勘探的工作方法可分为:反射波法、折射波法、透射波法和瑞雷波法。
地壳内的天然放射元素蜕变时会放射出α、β、γ射线,这些射线穿过介质便会产生游离、荧光等特殊的物理现象。放射性勘探,就是借助研究这些现象来寻找放射性元素矿床和解决有关地质问题、环境问题的一种物探方法。
地球物理测井,简称为测井,就是通过研究钻孔中岩石的物理性质,诸如电性、电化学活动性、放射性、磁性、密度、弹性以及隙度、渗透性等来解决钻孔中有关地质问题的一类物方法。
测井方法包括电测井、磁测井及电磁测井、声波测井、地震测井、放射性测井、钻孔全孔壁数字成像、钻孔电视,以及井径测量、井斜测量、井温测量以及井中流体测量。
2、采用相应的仪器设备观测和测量地球物理场的信息,并用数据处理技术进行处理,对异常进行识别和解释;
物探解释结果是根据物探仪器观测到的地球物理数据求解场源体的反演过程,反演具有多解性;同时物探理论是建立在一定的数学模型基础之上,具有确定的条件(物性,地质、地形等),但实际上难以完全满足,也影响了物探解释的精度。
1、选择适合的方法。应根据探测目的层与相邻地层的物性特征、地质条件、地形条件等因素综合分析,有针对性的选择物探方法。
2、尽可能采用多种物探方法配合,相互对比、相互补充、相互验证、去伪存线、物探剖面尽可能通过钻孔、探井等已知点,对物探解释提供参数和验证。
划分地层、探测地质构造,寻找储水地层或构造,确定含水层的埋深、厚度、含水量,划分咸淡水界面等
土壤电阻率测试、岩体质量检测、岩土力学参数测试、混泥土质量检测、放射性检测、桩基检测、地下管线探测等。
主要方法:电法(电阻率、探地雷达),地震波及声波测试(测井)、放射性测试
91岁老人把儿子告上法庭:900多万元毕生积蓄被儿子儿媳挪用,儿媳去世后其姐姐继承300万元,法院判了
特朗普想搞“五国集团”:由美国、中国、俄罗斯、印度和日本组成,取代七国集团
冠捷推出26.5英寸AOC G4白色显示器:LGD四代WOLED,2919元
华硕ROG骇客RTX 5090D v2显卡30周年纪念版上市,29999元
三星预热首款Ultra扫地机器人:越障4.5厘米、100°C高温洗拖布
